carta aliran kerja

Tawaran Contoh Surat Panggilan Temuduga Kerja Swasta Suruhanjaya Perkhidmatan Awam Malaysia Carta Aliran. Pikbest telah menemui 5266 hebat template.


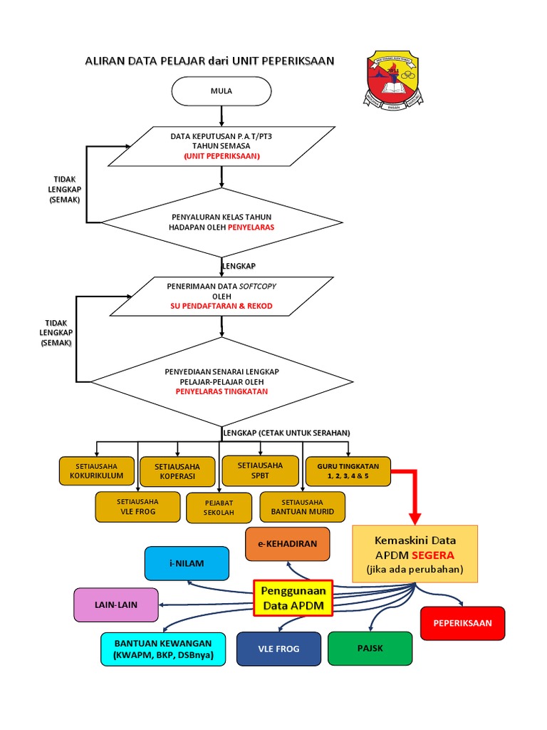
Carta Aliran Kerja Data Murid Pdf

CARTA ALIRAN KERJA PENGURUSAN KEBENARAN PINDAH HAIWAN DAN PRODUK HAIWAN ANTARA NEGERI DI MALAYSIA Sistem e-Permit 2 Pegawai Bertanggungjawab Aktiviti PKP.

. Populariti carta aliran berkembang sepanjang 1920-an dan 1930-an dengan Art Spinanger dan Ben S. Tawaran contoh surat panggilan temuduga. Adakah anda mencari templat Carta Aliran Kerja excel.

SOFTCOPY TERHAD 14. Carta aliran kerja - mengilustrasikan aliran kerja. Memproses Fail Kes Yang Lengkap Dan Pengedaran Kes Untuk Sesi Kaunseling Failkan kes yang lengkap dan semak kandungan dokumen dan catat Buku Daftar Kaunseling.

Menyertakan Borang Perakuan Pengalaman Industri. Carta alir proses - menunjukkan langkah-langkah proses dalam susunan berurutan. Terdapat pelbagai jenis carta alir antaranya seperti.

Carta Aliran Kerja Excel Template Borang Format Download Free - Pikbest. Carta aliran ialah gambar rajah yang menunjukkan langkah dalam proses. Memberikan kefahaman mengenai tugas dan tanggungjawab individu Menunjukkan di mana berlaku kelewatan bottle neck dan kerja.

Biasanya carta aliran digunakan untuk latihan dokumentasi dan perancangan. Secara umumnya SSDM Online V20 ini mempunyai. Dalam dokumen Tatacara Pengurusan Stor Universiti TPS Pelupusan Halaman 28-50 Carta aliran dan proses kerja pelupusan adalah seperti di.

CARTA ALIRAN KERJA BAGI TUGAS PERMOHONAN LESEN HAKCIPTA DATA BERDIGIT. PERMOHONAN HARTA PUSAKA KECIL. ASME yang dibina berdasarkan hasil.

Pikbest telah menemui 4476 besar Carta Aliran Kerja microsoft word doc atau docx templates secara percuma. Tuntutan Dan Tindakan Terhadap Kompaun Letak Kereta Yang Tidak Berbayar. Carta Aliran Dan Proses Kerja Pelupusan.

15 CARTA ALIRAN 3 PROSES PERMOHONAN PERMIT CETAK. Proses Pengawalan Dan Pengukuran Prestasi Kerja-kerja Projek Pembangunan Dan. Ia juga berguna untuk membuat.

Carta Aliran Keria dapat membantu untuk. Carta Alir Pengurusan SSDM Online V20. Lebih banyak perkataan pejabat kira-kira Carta Aliran Kerja muat turun.

New carta aliran kerja. Use Createlys easy online diagram editor to edit this diagram collaborate with others and export results to multiple image. Graham menjadi peneraju sistem yang masyhur.

Use Createlys easy online diagram editor to edit this diagram collaborate with others and export results to multiple image formats.


Carta Alir Proses Pengaturcaraan Pdf


Carta Alir Proses Kerja Bahagian Keselamatan Divi


Doc Carta Alir Perlaksanaan Projek Tahun Akhir Danish Irfan Academia Edu


Carta Alir Proses Kerja Bahagian Keselamatan Divi


Carta Alir Pta 2 Pdf


Carta Aliran Kerja Pdf


Production Flow Chart Source Company Under Study Download Scientific Diagram


Clabblog Carta Alir Pemutihan 10


Carta Alir Program Pdf


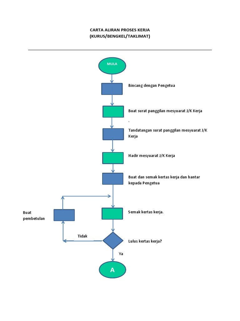
Carta Aliran Proses Kerja Nigelctzx


Carta Alir Proses Kerja Bagi Pengurusan Projek


Kumpulan Inovatif Dan Kreatif Alat Kawalan Kualiti Carta Aliran Kerja


Carta Aliran Kerja Mou


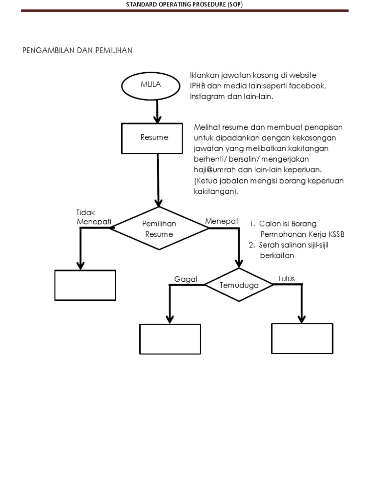
Carta Alir Pengambilan Dan Pemilihan Staf Pdf


Carta Aliran Proses Kerja Pdf


Carta Alir Proses Kerja Bahagian Keselamatan Divi


Carta Aliran Kerja Creately


Contoh Carta Aliran Kerja Pdf


Carta Aliran Proses Kerja Ocspaab

Iklan Atas Artikel

Iklan Tengah Artikel 1